

Embark on the journey of Prakash Astrologer, a distinguished astrologer facing challenges with his outdated website, hindering effective client engagement and representation of his esteemed services. With a focus on enhancing user experience and implementing essential features, our bespoke solution aimed to elevate Prakash Astrologer's online presence to better serve his extensive client base.
Digital Strategy
UX & UI Design
Rich Visual Media Application
Prakash Astrologer encountered significant challenges with his poorly optimised website, lacking critical features such as online booking, live streaming, and user-friendly navigation. This digital gap impeded his ability to effectively cater to clients and showcase his expertise in the online realm, leading to a disconnect with his extensive client base.
Transforming Digital Presence: Key to Astrological Excellence
Enhancing User Experience: Addressing UI/UX deficiencies
Implementing Essential Features: Introducing online booking, live streaming,and user management functionalities
Competitor Research and Analysis
To address these challenges, we undertook a comprehensive transformation of Prakash Astrologer's website, focusing on improving UI/UX and implementing essential features to enhance client engagement and streamline operations
Designing
Devolopment
Marketing
LOGO DESIGN | BRAND IDENTITY DESIGN | MOCKUPS
UX RESEARCH | UI DESIGN | WEBSITE DESIGN
UI DEVELOPMENT | WEBSITE DEVELOPMENT
SEO | DIGITAL MARKETING
Primaries and Greys
Typeface Set
The 4-pt soft grid. Using multiplies of 4 to define dimensions, padding and margin of elements
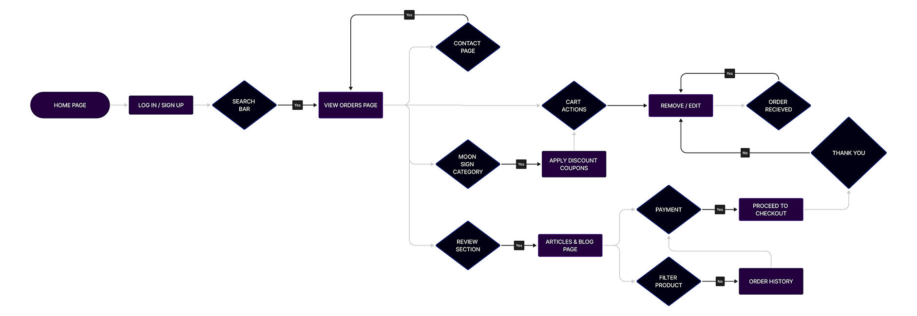
USER FLOW
A user flow outlines the journey learners take on the eCare Upskill platform, highlighting navigation paths, interactions, and key decision points, from exploring courses to booking, inquiries, and lead generation. It ensures a smooth, intuitive experience that guides users through course discovery, registration, and engagement, ultimately supporting conversions and building long-term learning relationships.
INFORMATION ARCHITECTURE
This information architecture organizes and structures the content of the eCare Upskill platform, ensuring intuitive navigation and easy access to course details, enrollment options, and lead generation features for a seamless learning experience.
A powerful digital strategy combining SEO mastery, brand visibility, and engaging content marketing to inform, inspire, and achieve an unrivaled online presence.
The transformational journey of Prakash Astrologer's digital presence yielded remarkable results. With a surge in online bookings, expanded client reach through live streaming, and enhanced customer engagement, Prakash Astrologer solidified his position as a top-tier astrologer with an efficient online platform catering to a global clientele
3XSurge in Online Bookings
Facilitated seamless client access to astrological services
50%Expanded Client Reach
Live streaming feature broadened audience reach, enhancing global presence.
40%Increase in Customer Engagement
Subscription service and ticket support system fostered regular client interaction.
We have catered to the requirements of over 50+ companies hailing from diverse industries. Our premium services have been extended to companies situated in countries such as the United Kingdom, Australia, and the United States, among others.
Vanilla PHP
Laravel
Shopify
Python
Flutter
React JS
WordPress
WooCommerce
Node JS